Help

Frequently Asked Questions

Spades

How do the Trick Calculators work?

The selected hand is played out 10000 times. Each new playout, South's hand (the hand you submitted) remains the same, while the other three players are dealt new cards. The number of tricks that South takes after each playout is tallied and the results from calculations of those running tallies are displayed in the table.

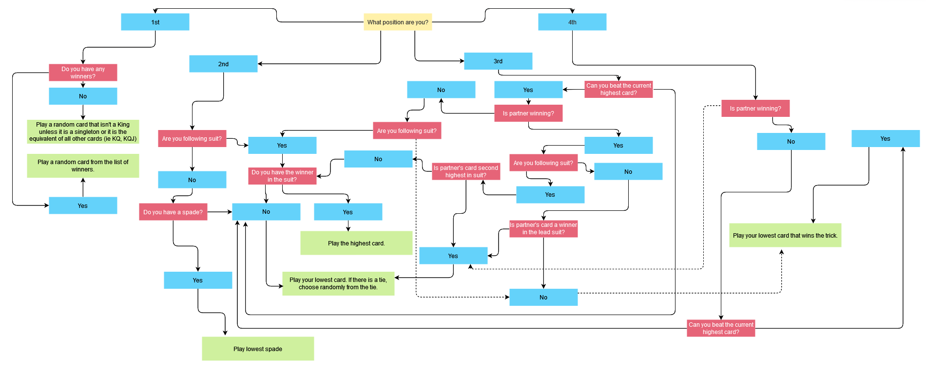
For the Max Tricks Calculator, the partnerships use a novice strategy to try and maximize tricks for their team. You can view the full decision tree by clicking here.

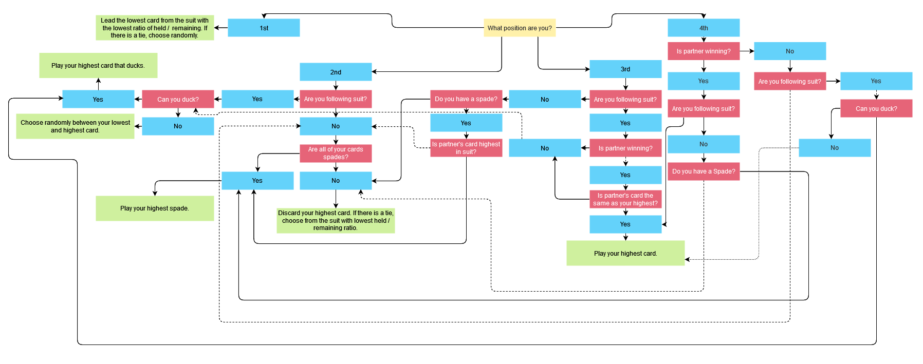
For the Min Tricks Calculator, the partnerships use a novice strategy to try and minimize tricks for their team. You can view the full decision tree by clicking here.

For the Nil Calculator, any nil bids follow an elementary strategy to duck tricks when possible and cover hands play low if the nil is being protected and high if the nil has yet to play. The opponents try to lead low whenever possible and play high cards whenever the nil is not winning the trick or play their highest beneath the current trick. Additionally, blank bids are filled in based on statistics from real games and cards are distributed based on percentages of players holding certain cards based on their bid amount using statistics from real games as well. For example, a player that bid 5 is about 2.5 times more likely to hold the Ace of spades than a player that bid 3, and most table bids are between 10-12.

Site

Where can I ask the owner of the site a question?

You can click here to send a message to the site owner.